学校简介
东莞理工学院城市学院是2004年6月经国家教育部批准成立的本科独立学院,学校位于东莞市寮步镇松山湖大道旁,紧邻国家高新技术产业开发区-松山湖和华为松山湖基地。学校校园规划用地1228亩,以“山、水、树、人”融一体为设计理念,巧妙运用岭南传统建筑元素,堪称岭南园林式学府,在校全日制本科生2万多人。学校秉承“办百年名校,创一流大学”办学理念,立足东莞、服务广东,努力将学校建成适应和促进区域经济社会发展、特色鲜明的应用型本科院校。学校2015年9月1日起开始实施企业年金制度,成为广东省首家实施“五险二金”的高校,构建了完备的教职工养老保障体系。
一、人才类别及条件

二、其它福利待遇
1.按国家相关规定购买社保及公积金等福利待遇,同时在beat365官网工作试用期满的教职工,可按学校规定,给予购买“企业年金”,提供“五险二金”;
2.享受带薪寒暑假,免费体检,国家节假日福利及津贴。
3.学校在住房充足条件下为教职工提供面积35--70平方的租住公寓。
4.符合东莞市人才引进条件的,户口可迁入beat365官网集体户。
5.提供工作所需的实验室和办公电脑等设备。
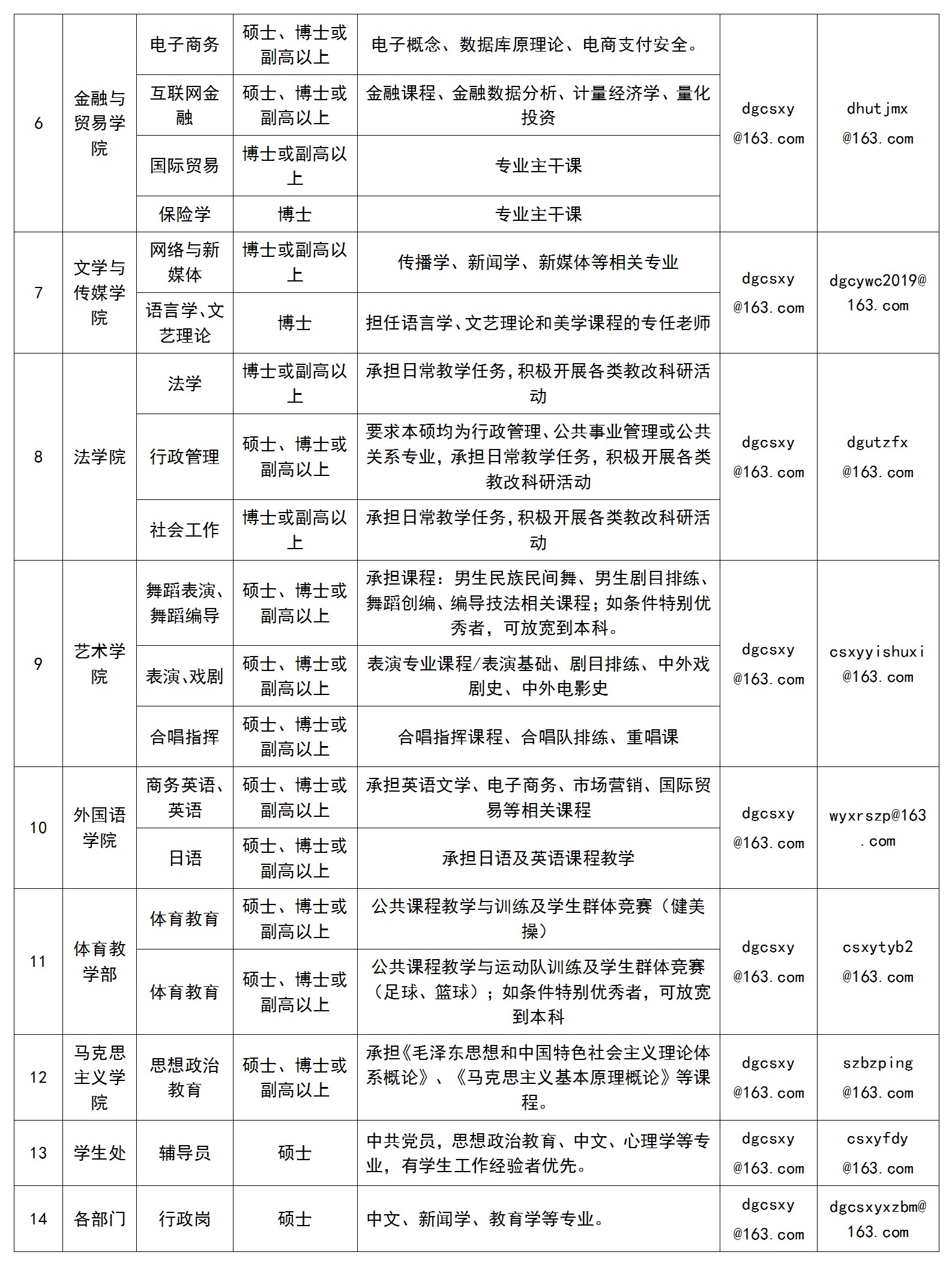
三、招聘专业、岗位
四、应聘者须提交的材料
1.在人事处网站“下载专区”中下载并填写《东莞理工学院城市学院人才信息登记表》
(下载地址http://rsc.ccdgut.edu.cn/newshow.php?show_id=265)
2.毕业证书、学位证书(职称证书)、身份证及相关获奖证书复印件(原件备查);留学经历证明。在国(境)外取得学历学位者,须提供教育部留学服务中心出具的《国(境)外学历学位认证书》。
3.学术成果和论文等目录复印件(原件备查,博士毕业生提供博士论文详细摘要);
4.应届毕业生须出具加盖学校公章的就业推荐材料。
备注:将应聘材料电子版同时发送至人事处招聘邮箱(dgcsxy@163.com)和各分邮箱(邮箱地址详见招聘岗位表),打包文件不大于50M,文件夹名称格式如下:姓名+专业+学历+职称+应聘岗位+获知招聘渠道。
五、简历收取时间
长期。视简历收取情况,分批对应聘人员进行资格审核与面试工作。
六、联系方式
1.单位:东莞理工学院城市学院人事处
2.联系人:王老师、胡老师
3.联系电话:0769-23382622
4.地址:广东省东莞市寮步镇松山湖大道文昌路1号
5.网址:csxy.dgut.edu.cn