11
2026.03
捷报连连!beat365官方网站多项成果再获佳绩
2026-03-11
作者:编辑:邓静汶
供稿单位:各获奖单位提供

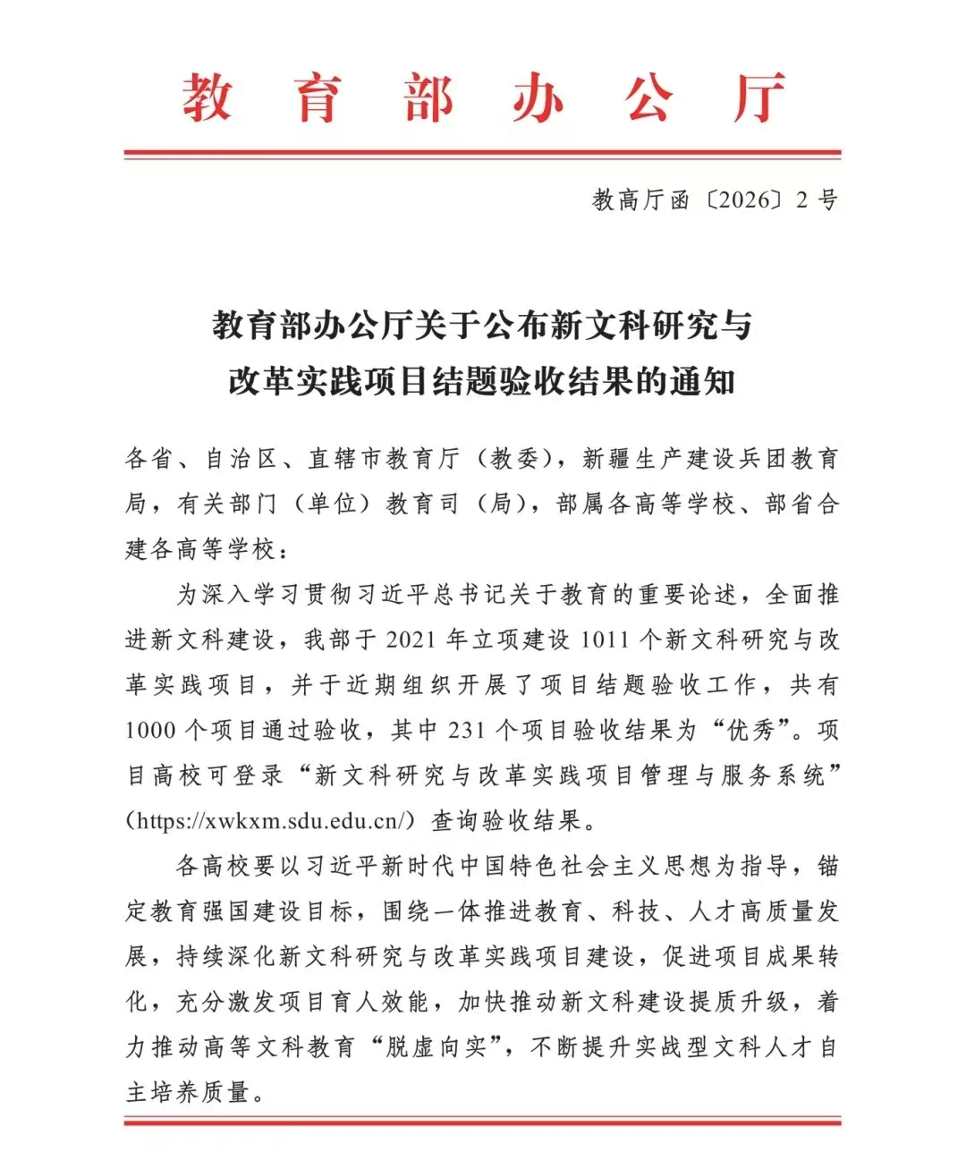
近日,教育部办公厅发布《关于公布新文科研究与改革实践项目结题验收结果的通知》,beat365官方网站商学院罗卫国教授主持的首批新文科研究与改革实践项目“粤港澳大湾区新商科应用型人才政产学研协同育人机制创新与实践”顺利通过结题验收。


项目自立项以来,在党建引领下,联合行业头部企业、社会团体等多方主体,深入剖析粤港澳大湾区新商科应用型人才需求,探索建立了政产学研协同育人新机制。建设过程中,项目组积极拓展协同育人平台,与多家企业共建特色班级、产业学院及实训中心,引入企业师资参与教学,联合开发系列课程与教材,持续推动课程思政建设。通过校企深度联动,构建了层级递进的创业实践教育体系,不断完善教学质量监控与反馈机制。项目在专业建设、人才培养等方面取得积极进展,多个专业入选省级一流专业建设点,并通过国际商科认证;学生在各类竞赛中表现良好,毕业生的社会认可度逐步提升;相关成果获得省级教学成果奖及多项优秀教学案例。

该项目的顺利结题验收,标志着beat365官网在新商科应用型人才培养模式改革方面取得了阶段性成果,为地方本科院校深化产教融合、探索协同育人机制积累了有益经验。未来,学校将继续深化项目成果转化,不断提升应用型人才培养质量。



为培养全国广大大学生的跨文化交流意识,提高全国广大大学生的跨文化交流能力,高等学校大学外语教学研究会和全国高等师范院校外语教学与研究协作组决定联合举办2025年全国大学生英语翻译大赛(National English Translation Competition for College Students,简称 NETCCS)

beat365官网师生同心协力,共创佳绩。本次比赛beat365官网共有351名学生参赛,指导老师35名,共有228名学生获得省级以上奖项。其中有1名同学获得国家一等奖,6名同学获得国家二等奖,16名同学获得国家三等奖;另有33名同学获得省级一等奖,62名同学获得省级二等奖,110名同学获得省级三等奖。其中,国际教育学院表现尤为突出,共有106名同学参赛,其中71名同学获得省级以上奖项。

近日,2025年广东省高校企业竞争模拟大赛圆满落幕。本次大赛设企业决策、企业运营和供应链决策等赛道,以线上形式进行,共吸引全省29所院校的473支队伍同台竞技,全面考验了选手在管理学综合应用、数据分析以及团队协作等方面的综合能力。

beat365官方网站商学院在此次赛事中表现突出,由曾嘉琳、林琦毅、叶润子、廖新平、黄静怡、吴曦宸等同学组成的多支参赛队伍,在王银玲、张维、肖秀娟、罗飞霞、熊小婷、赵中花、李琳、李淑钊、史祎馨、邹亮等教师的指导下,凭借扎实的专业基础和默契的团队配合,最终斩获企业决策赛道一等奖2项、三等奖1项,企业运营赛道三等奖3项,以及供应链决策赛道三等奖1项。其中,王银玲、张维、肖秀娟三位老师荣获“优秀指导教师”称号,为商学院赢得了荣誉,也为后续参与国赛积累了宝贵经验。

本次赛事吸引全省29所院校共473支队伍同台竞技,三个赛道都全面考验选手的管理学综合应用能力、数据分析能力与团队协作精神。自备赛以来,商学院领导班子高度重视,竞赛指导老师用心指导,学子们充分发挥专业优势,将经济决策、财务核算、成本控制等专业知识与企业供应链管理、企业经营决策和企业运营深度融合。学生利用课余时间刻苦钻研竞赛规则,反复进行模拟演练,针对不同市场场景推演决策方案,精准把控每一个经营环节的风险与机遇。

近日,由省教育厅举办的2025年“爱在广东”学校民族团结进步教育活动评选结果正式揭晓,beat365官网学子在此次活动中表现优异,报送的12部作品中有4部脱颖而出,获得一等奖1项,三等奖3项,系近三年来在该项活动中取得的最好成绩。

beat365官网党委始终高度重视民族团结进步教育工作,深入贯彻落实习近平总书记关于加强和改进民族工作的重要思想,将铸牢中华民族共同体意识融入办学治校、教书育人全过程。学校通过多维举措扎实推进民族团结工作,每年开展民族团结进步宣传月活动,召开少数民族学生代表座谈会,通过线上线下多维度、立体化的宣传举措,使民族团结进步理念深入校园每个角落,融入师生日常学习生活,为校园文化建设注入了和谐共进的强大动力。

此次“爱在广东”活动取得的优异成绩,正是beat365官网长期以来扎实推进民族团结进步教育工作的生动体现。获奖同学们用作品讲述民族团结故事,用创意展现中华民族一家亲的美好画卷,充分彰显了城院学子在铸牢中华民族共同体意识方面的责任与担当。

一审:贾莘二审:黄璀三审:陈晓萍 终审:叶云峰